

从全国范围来看,大部分汽车经销商正身陷经营困局。扶摇直上的大定是解药么?肯定不是。
文 / 刘葳漪
“大定”是近两年最让人生厌的词汇之一
“十一”长假刚一结束,就看到某车企发新闻:在2025年国庆假期(10月1日-8日)实现大定订单48500辆,同比上涨近70%。其中,某单款车型贡献超31%的销量,累计大定突破15000辆。
让人不禁想起不久前某车企,相似的3分钟大定20万辆、1小时大定28.9万辆的场景。
佩服么?感叹么?一点也不。一看到“大定”这个词,就像看到那些粗鄙的网红打卡地,支棱着一个质感不佳的铁皮牌子,上面写着“我在某某地方很想你”……与精致绝缘,与诚意无关,千篇一律的忽悠感——仿佛“亩产万斤”的大跃进年代,涂脂抹粉又矫揉造作的味道扑面而来。

和“出片”一样,“大定”是近两年最让人生厌的词汇之一。有正常审美和判断的人,对眼花缭乱的事物都保持距离,对饮鸩止渴的策略都格外怀疑。
原本是双向承诺的良性机制——用户支付定金锁定车型与权益,车企则根据订单精准排产,实现供需高效匹配。如今成了营销战术中的“数字游戏”,你把它归结为营销心理学的战术就好了。毕竟,从大定数到上险数,这之间的距离,也许天地洪荒,也许宇宙玄黄。
不知道从什么时候开始,这种污染行业数据、透支品牌信誉,靠劣币驱逐良币和预售发家的那些互联网玩法像瘟疫一样在汽车行业人传人,密接的企业越来越多,好吧,现在大家谁也别说谁,都阳了,都没药吃。
有网友调侃,现在的重工业是烧烤,轻工业是直播,汽车销售“研发不如刷单”,卖车都在直播,直播了半天还是亏得一塌糊涂,还不如以前实实在在卖车靠谱……某车企董事长说了句大实话:“如果按照大家公布的订单数,(全国汽车销量)起码有1亿辆了。”

今年的“金九银十”成色要到下月初才见分晓,在当下的经济形势下,企业也确实很不容易,但是作为消费者,还是希望对订单数据与最终交付量差异大的恶意造假行为无需纵容。如果企业不能实时上传订单全流程数据并区块链存证,有关部门要从严、从重处罚。
经销商生存困难重要原因是汽车销量下滑
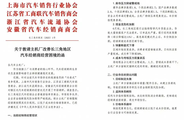
如果所有的“大定”都能成真,那么那份上海市汽销行业协会、江苏省工商联汽车销售商会、浙江省汽车流通协会、安徽省汽车经销商商会联合发布的《关于敦请主机厂改善长三角地区汽车经销商经营困境的函》就不会存在了。
在这份信函中,针对当前汽车市场存在的愈演愈烈的“内卷式”竞争现象,四大协会分别对辖区内汽车经销商的经营状况开展了市场调研。调查显示,长三角地区汽车经销企业普遍面临库存高企、市场竞争失序、企业资金链断裂风险加剧等严峻挑战,部分主机厂变相强制经销商按照其定价规则,以低于成本的价格销售新车,已经涉嫌违反《中华人民共和国反不正当竞争法》。

经销商生存困难的一个重要原因是汽车销量下滑。即使是长三角这样的“富裕地区”,也扛不住销量的下滑。可见,消费者不是越来越“富”,而是越来越“精”。(以后我们会专门写一篇消费者越来越精的文章)
中国汽车流通协会发布数据称:今年上半年,全国仅有30.3%的经销商完成了销售目标,超52%的经销商处于亏损状态;2024年,汽车4S店退网数量为4419家,4S店规模自2021年以来首次出现负增长。

今年上半年,传统燃油车品牌经销商盈利占比为25.6%,持平占比15.8%,亏损占比58.6%;新能源车独立品牌经销商盈利占比42.9%,持平占比22.7%,亏损占比34.4%。也就是说,无论是燃油车还是电动车,亏损的都比盈利的多。
今年,汽车经销商面临的严峻挑战是日益加剧的价格倒挂现象。中国汽车流通协会调查显示,3/4的经销商存在不同程度的价格倒挂,其中43.6%的经销商倒挂幅度超过15%。

以笔者上个月的一段真实经历为例,车被追尾,对方全责,全责方刚报完险,好几家经销商来电话要抢着修车,这是以前从未有过的情况。但凡4S店生意好做,也不会如此“放低身段”,况且这还是豪华品牌……
从全国范围来看,大部分汽车经销商正身陷经营困局。扶摇直上的大定是解药么?肯定不是。【版权声明】本文系汽车人传媒原创稿件,未经授权不得转载。